With the increasing scale of SSL traffic, its disadvantages are becoming more and more obvious. In HTTPS communication, the client needs to start an SSL handshake with the server after the TCP handshake, which may cause SSL delay. In addition, the web server needs to encrypt and decrypt the data...
Author: Jie Ji
Microsoft’s July security update for multiple high-risk product vulnerabilities
Overview On July 13, NSFOCUS CERT detected that Microsoft released the July security update patch, which fixed 84 security issues, involving widely used products such as Windows, Microsoft Office, Windows Print Spooler Components, Windows Hyper-V, and Azure Site Recovery, and included high-risk vulnerability types such as privilege escalation and remote...
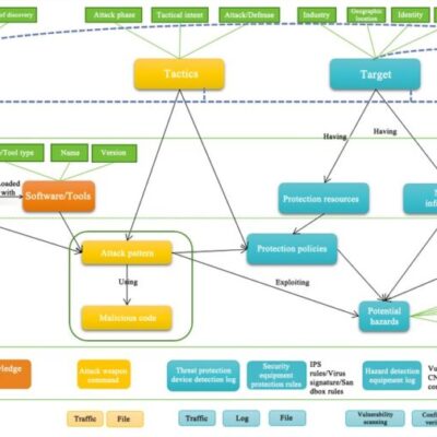
Security Knowledge Graph | Build an APT Group Graph to Avoid the Information Island Effect
The security knowledge graph, a knowledge graph specific to the security domain, is the key to realizing cognitive intelligence in cyber security, and it also lays an indispensable technological foundation for dealing with advanced, continuous and complex threats and risks in cyberspace. NSFOCUS will publish a series of articles about...
NSFOCUS WAF Protection Actions
NSFOCUS WAF supports five actions for a specific protection policy. Take HTTP access control as an example. You can specify one of the following actions as required: Pass: Indicates that if an access request matches corresponding parameter settings, NSFOCUS WAF directly forwards it to the destination server without any more...
Tips on X-FORWARDED-FOR
In the reverse proxy mode, NSFOCUS WAF preserves the real source IP address in the X-forwarded-for header. In this mode, since the destination for clients is the WAF, the WAF will record the real client IP address in this request header and forward the header to the server, which helps...
Is NIPS Capable of Blocking SSH Connections?
The answer is YES! NSFOCUS NIPS can block SSH connections. You may have similar questions, for example, whether Nmap or sqlmap can be blocked by NIPS. The answer is YES, too! These questions can often be resolved by configuring application control profile. Follow these steps to enable SSH connection blocking:...





